10月19日中午,黑龍江雞西“酸湯子”中毒事件最后一名傷者,經多日救治無效,不幸去世。至此,9名中毒者已全部死亡。現已查明致病食物是被致病菌污染的酸湯子。在細菌性食物中毒當中,米酵菌酸毒素是致死率最高的細菌毒素之一。

說到米酵酸菌的毒性,不得讓我們想到另一種毒性也很強的黃曲霉毒素。它主要是由黃曲霉和寄生曲霉產生的次生代謝產物,存在于變質的食物與土壤之中。比較常見于變質的大米、發霉的花生玉米等,如果我們日常生活中不注意,日積月累,就會導致胃癌、肝癌、腸癌的發生。黃曲霉毒素只是真菌毒素的一種,真菌毒素是由真菌產生的具有毒性的二級代謝產物,廣泛污染農作物、食品及飼料等植物性產品。
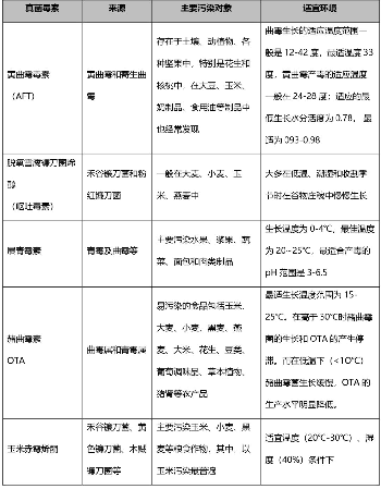
真菌毒素的分布廣泛,來源眾多。主要的真菌毒素包括:黃曲霉毒素、玉米赤霉烯酮、伏馬菌素、展青霉素。它們致病的特點主要有:中毒與某些食物有聯系,中毒發生有季節性和地區性,機體對真菌毒素不能產生抗體,也不能免疫。

食品在生產、加工處理、運輸、儲藏等過程中容易被真菌污染。真菌在生長繁殖后期,因養分耗竭,體內三羧酸循環中間產物(初級代謝產物)如乙酰輔酶A、丙酮酸等大量堆積,易導致真菌代謝性中毒,使真菌利用初級代謝產物合成次級代謝產物真菌毒素(mycotoxins),進一步污染食品。
我國是世界上受真菌毒素污染最嚴重的國家之一,根據國家糧食局不完全統計,每年真菌毒素污染造成的糧食損失約3100萬噸。每年因真菌毒素污染造成的糧油直接經濟損失達680-850億元。真菌毒素的監測預警和防控已成為保障我國乃至世界糧食安全、食品安全和環境安全的迫切需求。因此,企業以及監管部門檢測食品中真菌毒素對保障食品安全具有重要意義。建立簡便、準確的真菌毒素檢測技術和解決方案是保障糧油質量安全的關鍵。

在整個食品安全性的檢測分析中,70%~80%甚至更多的時間用在樣品的前處理上,而給實驗帶來的誤差有60%以上來自樣品的前處理。食品的化學組成非常復雜,既含有蛋白質、糖、脂肪、維生素及因污染引入的有機農藥等大分子的有機化合物,又含有鉀、鈉、鈣、鐵等各種無機元素,所以選對儀器設備很關鍵。
上海凈信®的JXFSTPRP-L®系列高通量組織研磨儀(專利產品,仿冒必究!ZL2019301918692)是一種特殊的、快速的、高效率的、多試管的一致系統。它能將任何來源(包括土壤、植物和動物的組織/器官、細菌、酵母、真菌、孢子、古生物標本等)的原始DNA、RNA和蛋白質進行提取和純化。 特別適用于食品、真菌、細菌包括酵母菌、大腸桿菌等樣品的研磨破碎。

這款研磨儀器采用三維一體8字形振蕩方式,研磨更充分,穩定性更好;在研磨過程中處于全封閉狀態,樣品無交叉污染,大大提高的樣品前處理的效率!